This website requires JavaScript.
Explore
Help
Sign In
ehlxr
/
docker_practice
Watch
1
Star
0
Fork
0
You've already forked docker_practice
mirror of
https://github.com/yeasy/docker_practice.git
synced
2025-12-19 19:41:36 +00:00
Code
Issues
Projects
Releases
Wiki
Activity
Files
6f810c89f3b2fdb2e6b4d22c5cae4dc3b245ecbb
docker_practice
/
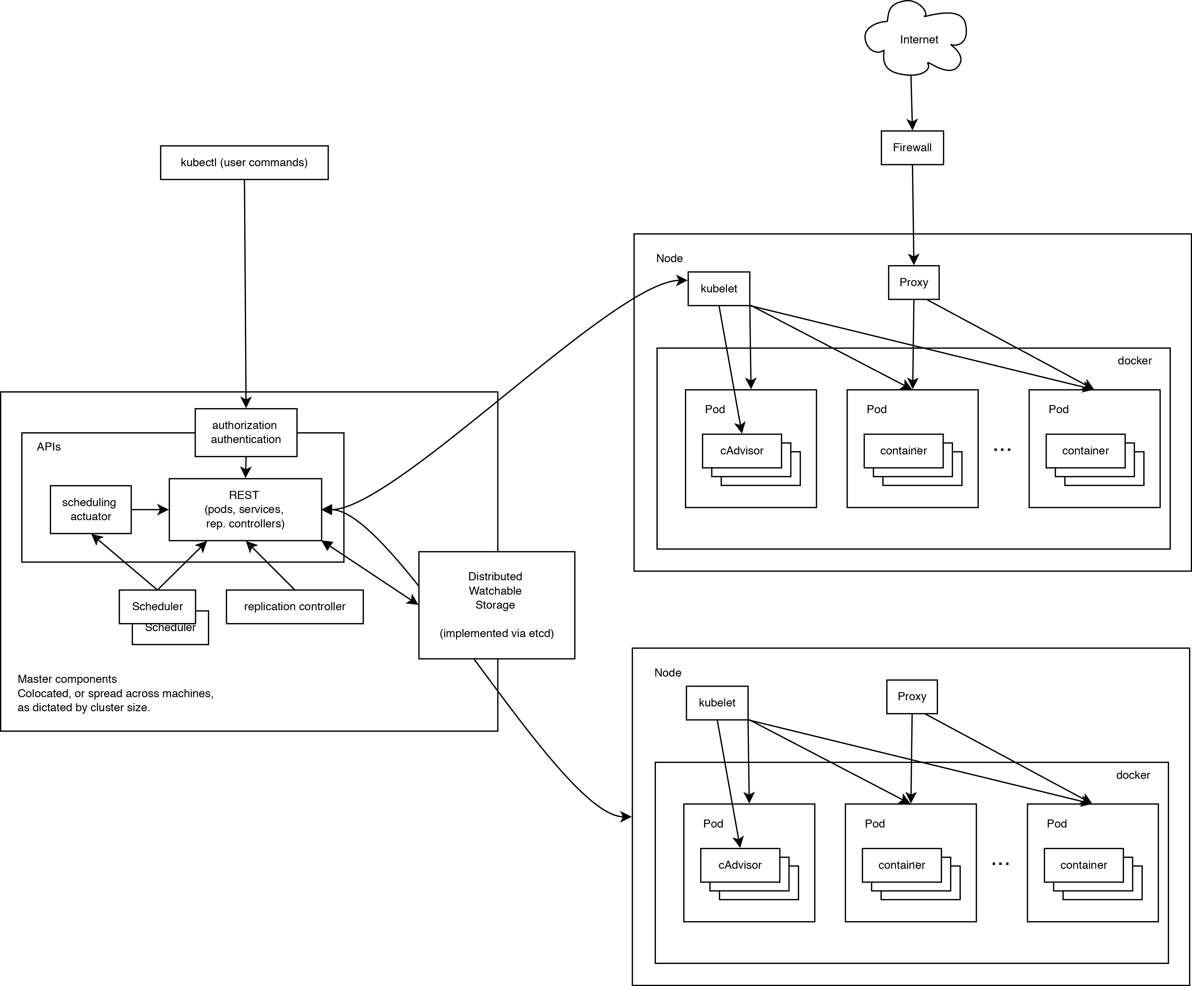
kubernetes
/
_images
/
k8s_architecture.png
Baohua Yang
bd34ba8077
Update figure location
2017-05-24 11:37:58 +08:00
217 KiB
3989x3298px
Raw
History