mirror of
https://github.com/yeasy/docker_practice.git
synced 2026-04-02 23:25:22 +00:00
- Enforce Level 1-3 structural numbering based on SUMMARY.md hierarchy - Remove structural numbering from Level 4+ headings - Eliminate single child headings by converting to bold text - Auto-inject summary text for headings with multiple children missing intro text - Exclude Appendix chapters from structural numbering - Avoid modifying code block contents - Add script to detect non-standard English usage in headers
2.8 KiB
2.8 KiB
12.3 架构设计
任何优秀的项目都离不开优秀的架构设计。本小节将介绍 Kubernetes 在架构方面的设计考虑。
12.3.1 基本考虑
如果让我们自己从头设计一套容器管理平台,有如下几个方面是很容易想到的:
- 分布式架构,保证扩展性;
- 逻辑集中式的控制平面 + 物理分布式的运行平面;
- 一套资源调度系统,管理哪个容器该分配到哪个节点上;
- 一套对容器内服务进行抽象和 HA 的系统。
12.3.2 运行原理
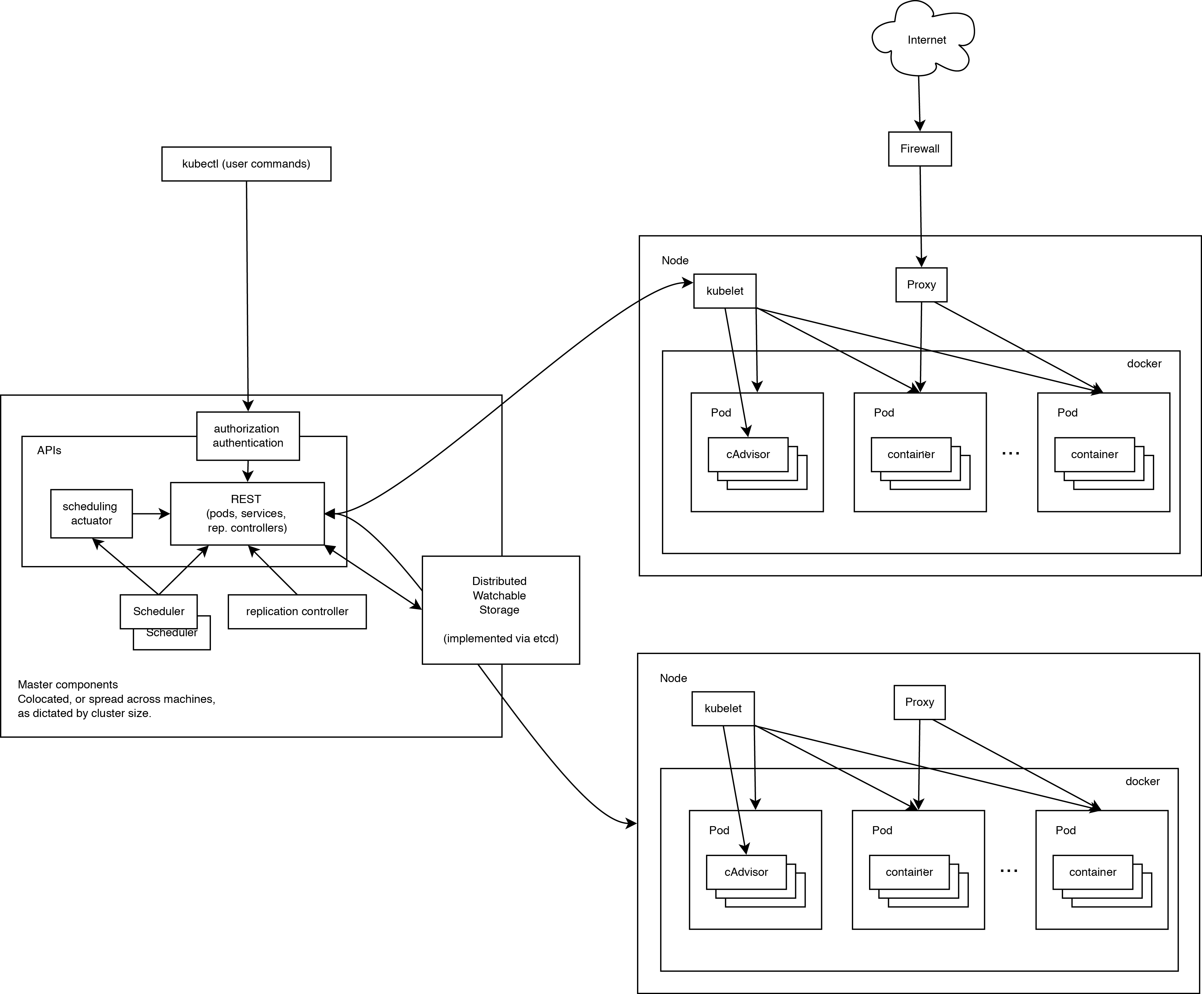
如图 12-3 所示,该图完整展示了 Kubernetes 的运行原理。
图 12-3 Kubernetes 运行原理图
可见,Kubernetes 首先是一套分布式系统,由多个节点组成,节点分为两类:一类是属于管理平面的主节点/控制节点 (Master Node);一类是属于运行平面的工作节点 (Worker Node)。
显然,复杂的工作肯定都交给控制节点去做了,工作节点负责提供稳定的操作接口和能力抽象即可。
从这张图上,我们没有能发现 Kubernetes 中对于控制平面的分布式实现,但是由于数据后端自身就是一套分布式的数据库 Etcd,因此可以很容易扩展到分布式实现。
12.3.3 控制平面
控制平面 (Control Plane) 是 Kubernetes 集群的大脑,负责做出全局决策 (如调度) 以及检测和响应集群事件。
主节点服务
主节点上需要提供如下的管理服务:
apiserver是整个系统的对外接口,提供一套 RESTful 的 Kubernetes API,供客户端和其它组件调用;scheduler负责对资源进行调度,分配某个 pod 到某个节点上。是 pluggable 的,意味着很容易选择其它实现方式;controller-manager负责管理控制器,包括 endpoint-controller (刷新服务和 pod 的关联信息) 和 replication-controller (维护某个 pod 的复制为配置的数值)。
Etcd
这里 Etcd 即作为数据后端,又作为消息中间件。
通过 Etcd 来存储所有的主节点上的状态信息,很容易实现主节点的分布式扩展。
组件可以自动的去侦测 Etcd 中的数值变化来获得通知,并且获得更新后的数据来执行相应的操作。
12.3.4 工作节点
- kubelet 是工作节点执行操作的 agent,负责具体的容器生命周期管理,根据从数据库中获取的信息来管理容器,并上报 pod 运行状态等;
- kube-proxy 是一个简单的网络访问代理,同时也是一个 Load Balancer。它负责将访问到某个服务的请求具体分配给工作节点上的 Pod (同一类标签)。
图 12-4 kube-proxy 请求转发示意图

